Reseña de la empresa
TopiTop es considerada una de las exportadoras de confección más grandes del país y también, una de las más importantes cadenas de tiendas de retail de prendas de vestir peruana desde hace 36 años.
Misión
Somos unas de las grandes cadenas de tiendas latinoamericanas, con centro de operaciones en países como Perú, Venezuela y Colombia. La razón de ser es de llevar comodidad y moda para las mujeres, hombres y niños. La mayor parte de las prendas que se producen son hechas en Perú, con el estilo de moda que es caracterizada.
Visión
Ser la empresa peruana líder en la industria textil, tanto en la
fabricación como en la comercialización de prendas de vestir para el mercado
local y extranjero.”
Descripción de la cadena de suministro
La cadena de
suministro de topitop se desarrolla de la siguiente manera:
Proveedores:
En un inicio
la compañía tenía como proveedores a un grupo de diversas empresas pequeñas y
medianas (pymes), como La victoria, Cotep, Codatec entre otros,
dedicadas a la producción de tejido de punto, y articuladas no solo a Topitop ,
si no a otras empresas exportadoras de confecciones.
A medida que
crecía sus ventas Topitop fue paulatinamente prescindiendo de las
subcontrataciones e integro a su actividad las fases de tejeduría, tintorería y
estampado.
La materia
prima, básicamente hilados de algodón Tangüis, la adquiere localmente de varios
proveedores como compañía industrial nuevo mundo, tejidos san jacinto, trutex,
tex trading y wester cotton.
Realiza
importaciones directas de EE. UU (bajo la modalidad de reexportación) para sus
contratos de full pack Age (sistema full-full pack Age o paquete completo: la
empresa que confecciona un producto para una marca internacional pone todo: el
diseño, la tela, la costura, las hebillas, el acabado. y se encarga de entregar
la prenda terminada al cliente. Esta estrategia garantiza al sector una mayor
ganancia, ya que genera mayor valor en la cadena productiva.). también importa
algodón boliviano y poliéster chino.
Producción:
La empresa posee un moderno complejo industrial y cinco plantas textiles de última generación donde se fabrican las telas y los tejidos de punto. Para el mercado nacional se producen semanalmente lotes pequeños de diversos modelos, mientras que para la exportación se producen grandes volúmenes de diseños similares; sin embargo, para ambos casos se utiliza alta tecnología y personal altamente capacitado.
Tejeduría:
Cuenta con
máquinas de tejido circular rectilíneo y conjuntamente con el personal
especializado permiten brindar la diversidad de tejidos que se va a utilizar en
la producción. como, por ejemplo: jersey, pique, gamuza, etc.
Tintorería:
En
tintorería de lo hilos usa máquinas de marca Bellini y cetex. En tintorería de
telas usa un sistema de alimentación de químicos y colorantes de tecnología Lawer.
su capacidad de producción es de 600,000 kgs. por mes.
Corte:
En el desarrollo
de corte se utiliza tizados y patrones generados en equipos lectores, tecnología
que garantiza consumos óptimos de tela. con esta información se procesa los
moldes que se utilizan para el sistema de corte automático, que es ejecutado
por profesionales altamente capacitados, optimizando resultados en eficiencia y
exactitud.
Costura:
Máquinas de
alta tecnología y personal con entrenamiento constante para mantener los
niveles de producción.
Bordados:
tiene la
capacidad de ofrecer toda clase de técnicas de bordados, tales como bordados
aplicados con fieltro, bordados sobre estampados, bordados con hilos Lurex,
Burmila, y bordados manuales. cuenta con máquinas computarizadas marca Amaya,
Melco y Tijama, que permiten una producción en serie con la máxima eficiencia y
calidad. el personal fue entrenado minuciosamente en la administración y
mantenimiento de las mismas, dando como resultado alta producción a costos
competitivos y con óptima calidad.
Estampados:
En este
proceso cuenta con máquinas modernas y tecnología de punta, marca CHALLENGER
para la producción en serie. se utiliza materias primas de calidad como los
Plastisole Y High density, tomando como base el sistema de color Pantone,
asegurando así una alta fidelidad en los colores y matices que el cliente desea
que tenga un embellecimiento de prenda.
Lavandería:
se tiene
maquinaria de marca Tupesa, en este proceso se atiende los lavados de cualquier
tipo: regulares, especiales, etc. capacidad de producción de 23000,000 al mes.
Acabados:
Esta área es
el final del proceso, aquí la prenda se vaporiza, etiqueta, dobla y embolsa
según las especificaciones del cliente. capacidad de producción de 2800,000 al
mes.
Control y calidad:
La manufactura
de Topitop cuenta con un área especializada en el control y aseguramiento de
la calidad que apoya en cada parte del proceso productivo, revisando
minuciosamente la prenda desde el corte, costura, lavado hasta el proceso de
acabado; logrando así, el cumplimiento óptimo de las especificaciones técnicas
de cada estilo y asegurando calidad de manufactura textil de primer nivel.
Distribución y comercialización:
TopiTop
exporta el 70 % de su producción y el otro 30 % a nivel nacional dirigido al
público general. Para ello, utiliza una estructura de redes, lo cual le permite
la interconexión de los clientes con las bases de datos teniendo así una mayor
efectividad en el intercambio de informaciones. Estos son algunos clientes de
TopiTop: The gap Inc, Abercrombie y fith, Dillards Inc, Gaer For sport, Urban
Outfitters, Champion y Zara. Estos se encargarán de la venta del producto a los
consumidores finales.
Análisis de la cadena de suministro:
El diagrama de flujo presenta una visión general de la cadena de suministro, que se alinea con la descripción proporcionada, pero ofrece una perspectiva más simplificada y secuencial:
- Inicio del proceso con la recolección de materia prima.
- Inspección de calidad de la materia prima.
- Decisión basada en la calidad de la materia prima:
- Si es conforme, se almacena.
- Si no es conforme, se destruye
- Gestión de inventarios para control de stock
- Transformación de materia prima en producto.
- Evaluación de la calidad del producto:
- Si es conforme, pasa a producción.
- Si no es conforme, se rechaza.
- Producción, seguida de empaquetado y etiquetado.
- Aprobación final del producto
- Embalaje y distribución
- Entrega al cliente final
El diagrama enfatiza la importancia del control de calidad en múltiples etapas, lo cual se refleja en la descripción detallada de la empresa. También muestra un proceso de toma de decisiones claro para el manejo de materiales y productos que no cumplen con los estándares de calidad.
Video Refencial
Ajuste estratégico entre la oferta y la demanda
TopiTop logra el ajuste estratégico entre la oferta y la demanda a través de un control exhaustivo de su cadena de suministro y una producción flexible. Aquí está cómo lo hacemos:
Integración Vertical: Controlamos cada etapa de la cadena de suministro, desde la adquisición de materia prima hasta la producción final. Esto nos permite tener un control de calidad riguroso y una mayor flexibilidad para ajustarnos a las demandas del mercado.
Producción Diferenciada: Producimos lotes pequeños de diversos modelos para el mercado nacional y grandes volúmenes de diseños similares para la exportación. Esta estrategia nos permite satisfacer tanto la demanda de productos únicos en el mercado local como la demanda de grandes volúmenes en el mercado internacional.
Tecnología y Capacitación: Utilizamos alta tecnología en todas nuestras plantas y capacitamos constantemente a nuestro personal. Esto nos permite ser eficientes y mantener altos estándares de calidad, ajustando rápidamente la producción según las necesidades del mercado.
Control de Inventarios: Implementamos una gestión de inventarios eficiente que nos permite controlar el stock de manera óptima, asegurando que siempre tengamos los productos necesarios para satisfacer la demanda sin generar excesos.
Plan Estratégico de TopiTop
El plan estratégico de TopiTop se divide en tres niveles: planificación operativa, táctica y estratégica.
Planificación Estratégica
Nuestra planificación estratégica establece objetivos a largo plazo para posicionarnos como líderes en la industria textil. Estos objetivos incluyen:
Expansión de Mercado: Buscar nuevos mercados internacionales y fortalecer nuestra presencia en los actuales.
Innovación Tecnológica: Implementar nuevas tecnologías para mejorar la eficiencia y la calidad de nuestros productos.
Sostenibilidad: Desarrollar prácticas sostenibles en toda nuestra cadena de suministro para minimizar nuestro impacto ambiental.
Planificación Táctica
La planificación táctica se enfoca en estrategias a mediano plazo que nos permitan alcanzar nuestros objetivos estratégicos. Esto incluye:
Mejora de la Cadena de Suministro: Optimizar nuestra cadena de suministro para reducir costos y tiempos de entrega.
Capacitación Continua: Implementar programas de capacitación continua para nuestro personal, asegurando que estén actualizados con las últimas tecnologías y prácticas del sector.
Desarrollo de Nuevos Productos: Innovar en el diseño y fabricación de nuevos productos para satisfacer las cambiantes demandas del mercado.
Planificación Operativa
La planificación operativa abarca las actividades diarias necesarias para implementar nuestras estrategias tácticas y alcanzar nuestros objetivos estratégicos. Esto incluye:
Gestión de Producción: Asegurar que todas nuestras plantas operen eficientemente, con un control de calidad riguroso en cada etapa del proceso de producción.
Logística y Distribución: Gestionar de manera eficiente la logística y distribución de nuestros productos, tanto a nivel nacional como internacional.
Atención al Cliente: Mantener una comunicación constante con nuestros clientes para entender sus necesidades y mejorar continuamente nuestros productos y servicios.
Estrategias que sigue la empresa Topitop
Topitop ha establecido una estrategia integral que abarca diversos aspectos para consolidar su posición en el mercado y alcanzar un crecimiento sostenible. Algunas de las estrategias son las siguientes:
Enfoque en el cliente
•Priorización de las necesidades y preferencias del consumidor: Topitop realiza estudios de mercado y análisis de tendencias para comprender a fondo las necesidades y expectativas de sus clientes.
•Desarrollo de productos innovadores y de alta calidad: La empresa se enfoca en diseñar y fabricar prendas que satisfagan las necesidades de sus clientes en términos de estilo, funcionalidad y calidad.
•Experiencia de compra superior: Topitop busca ofrecer una experiencia de compra agradable y memorable en sus tiendas físicas y canales de venta online.
Fortalecimiento de la cadena de suministro
•Implementación de tecnologías avanzadas: Topitop ha incorporado tecnologías como RFID, software de gestión de la cadena de suministro y automatización para optimizar sus procesos logísticos y mejorar la eficiencia.
•Gestión eficiente de proveedores: La empresa mantiene relaciones sólidas con sus proveedores, asegurando un suministro confiable de materiales de alta calidad.
•Control de calidad riguroso: Topitop implementa estrictos controles de calidad en todas las etapas de su cadena de suministro para garantizar que sus productos cumplan con los estándares más altos.
Sostenibilidad
•Compromiso con prácticas sostenibles: Topitop implementa prácticas sostenibles en su cadena de suministro, desde la selección de materiales hasta la gestión de residuos.
•Productos eco-amigables: La empresa desarrolla y ofrece productos fabricados con materiales sostenibles y procesos de producción ecológicos.
Modo de transporte internacional y los equipos requeridos que utiliza Topitop
Topitop, como empresa transnacional con presencia en Latinoamérica, utiliza diversos modos de transporte internacional para mover sus productos de manera eficiente y segura.
Transporte Marítimo:
El transporte marítimo es el modo más utilizado por Topitop para el traslado de grandes volúmenes de productos a largas distancias. Ofrece un costo relativamente bajo por contenedor y una alta capacidad de carga.
Transporte Aéreo:
El transporte aéreo se utiliza para el traslado de productos de alto valor o que requieren una entrega rápida. Ofrece la mayor velocidad de transporte, pero también es el más costoso.
Transporte Multimodal:
En el caso del transporte multimodal combina dos o más modos de transporte para optimizar la logística y reducir costos. Topitop utiliza el transporte multimodal para el traslado de productos a destinos complejos o de difícil acceso
FODA:
Fortalezas
- Pertenecen al retail lo que les ha permitido conquistar nuevos mercados a través de sus tiendas.
- Constante capacitación para los empleados de la cadena logística
- Sólida posición de liderazgo en el mercado peruano como industria textil.
- Áreas internas correctamente comunicadas.
- Excelente relación con los proveedores, lo que permiten contar con buena materia prima desde los hilos, en la confección y acabados del producto
- Cuenta con tecnología de punta en sus tres plantas textiles, esto asegura la buena calidad y cantidad del producto en menor tiempo.
Debilidades
- Una cadena de suministro que requiere importaciones puede generar diferencias en los tiempos
- Bajo posicionamiento de sus marcas en el mercado peruano, colombiano y venezolano.
- La comunicación con los clientes es insuficiente para dar en cuenta los productos que ofrecen
- Dificultades para mantener la eficiencia en el manejo de devoluciones de los productos en mal estado o que no cumplen con la calidad solicitada.
- No se cubren todos los segmentos de mercado a pesar de tener diferentes marcas
- Falta de tecnología en cuanto a software de diseños, para que sean más personalizados.
Oportunidades
- Conquista de nuevos segmentos de mercado, a través de retail, con el mejoramiento de los diseños personalizados
- Reducción de aranceles y barreras comerciales para la importación de productos.
- El uso de publicidad masiva para dar a conocer los atributos de los productos que se venden
- Implementación de nuevas tecnologías como la automatización para mejorar la eficiencia y reducir costos.
- Rápida distribución y venta de los productos elaborados.
- Uso de publicidad masiva para dar a conocer los atributos de los productos que se venden
- Nuevos participantes en el mercado como empresa textil y retail
- Alto niveles en los fletes para importación.
- Constantes avances de tecnología e información de la competencia
- Inestabilidad en mercados (países) que proveen materiales para la fabricación.
- Alto precio de los insumos, haciendo que la competencia use materia prima más barata.
- La informalidad que atenta al país
- Crecimiento de empresas que ofrecen productos similares.
- Volatilidad en los precios de algodón
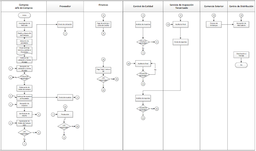
Análisis de la Gestión de Compras de la empresa Proceso de compras de la empresa transnacional y adjunta el flujo pertinente
Análisis completo de la Gestión de Inventario de la empresa, mencionando cómo mantiene la empresa el Inventario de Ciclo, el Inventario de Seguridad y si tiene Inventario Estacional. Topitop cuenta con una Gestión de inventarios controlados por el área de Logística donde se encargan del abastecimiento. El almacén de materia prima se encarga de la planificación de las operaciones internas como la recepción, almacenamiento y despachos de los materiales hacia las áreas solicitantes. El proceso comienza con un análisis de parte del área Comercial, seguido el área de Desarrollo comienza a realizar el análisis del producto, el área de Logística procede a abastecer los materiales requeridos. El almacén procede a despachar las telas al área de Corte, éste procede a entregar las piezas cortadas a los servicios externos y finalmente la prenda retorna a la empresa la cual queda almacenado en el almacén de producto terminado que luego será llevado a las tiendas de la empresa. Topitop mantiene un inventario de seguridad, proyectado para aquellos artículos utilizados con frecuencia y que se encuentre reservado para un tiempo prolongado, lo cual no sería lo adecuado porque genera un alto inventario en el almacén de materia prima la cantidad, los siguientes artículos son considerados repetitivos por lo que al comprar se toma en cuenta un stock de seguridad, a la vez no es posible generar varias OC para cada Orden de producción, es por ello que se compra por lotes para que abarque varios órdenes de producción. Identificar si los almacenes utilizados por la empresa transnacional son Propios, de Renta o Arrendamiento y fundamenta su elección. Además, indica si en el almacén se utiliza algún tipo de sistema para el control de sus operaciones de ingreso y salida. Topitop cuenta con un almacén propio estratégico ubicado en Calle Santuario 1323 Urb. San Juan de Lurigancho donde almacenan materias primas. En este almacén la empresa Topitop tiene lo siguientes pasos:
- Recepción de mercancías
- Almacenamiento
- Conservación y Mantenimiento
- Gestión y control
- Expedición de Materiales
- Zona de Almacenaje
- Zona de preparación de pedidos
- Zona de recepción
- Zona de descarga
- Zona de expedición
- Zonas auxiliares
Un WMS (sistema de gestión de almacenes) es un software que ayuda a gestionar y controlar las operaciones diarias de almacén, desde la recepción hasta el envío con la tecnología de SAP para el control y seguimiento. Identifica y describe los medios de manutención y equipos que se utilizan en los almacenes manejados por la empresa transnacional Los elementos y equipos de manutención empleados en estas actividades dependen del diseño y la organización del almacén, del tipo de productos, de los movimientos internos, del nivel de mecanización y automatización deseado, y del sistema de almacenamiento seleccionado, sin embargo, para la empresa seleccionada son los siguientes: Carga y descarga: Es la primera y ultima acción en la cadena de actividades para el manejo de mercadería. Empaque y embalaje: Ayuda a que los productos estén listos de la manera más eficiente y segura para sus envíos. Etiquetado: Imprimir y aplicar las tarjetas a los productos para mejorar la velocidad del proceso. Estanterias y racks: Sistemas de almacenamiento diseñados para maximizar el uso del espacio vertical y facilitar el acceso a los productos. Montacargas para los traslados dentro del almacén: Son los vehículos para colocar los productos, cajas, pallets entre otros en los racks del almacén. Preparación de pedidos: Consiste en colocar los pedidos en la zona de picking para ser recogidos.
Distribución Física Internacional de la empresa transnacional utilizando un diagrama de flujo.
Describe cómo la empresa transnacional evalúa a sus proveedores y detalla cuáles son los principales. Para el caso de topitop ellos tienen diferentes tipos de evaluaciones para proveedores según el rubro y servicio que les brindarán, en este caso pondremos algunos ejemplos. Calidad de servicio/insumo: Para esta empres la calidad del servicio y producto es indispensable si deseas ser proveedor, evaluan hasta lo minimo para poder dar el ok antes que te puedan homologar. Tiempos de entrega: Evalúan el tiempo de entrega para la importación, exportación, producción de las fabricas desde los países en lo que importan, maquila, entre otros. Desean que todo el proceso tenga el tiempo establecido y sin contratiempos, sin embargo cuentan un margen de error para que no se vean afectados. Tiempos de respuesta: Desean tener siempre el soporte rapido de sus proveedores, que los mantengan informados del proceso, si hay retrasos, incovenientes o adelantos, para que puedan tener todo bajo control. Certificaciones: Se necesita verificar que el proveedor cumpla con todas las leyes y regulaciones locales e internacionales relacionadas con la calidad y la sostenibilidad. Capacidad de producción: Evalúan las capacidades de los proveedores para producir los pedidos que realizan en los tiempos establecidos. Créditos: Necesitan 60 días de crédito como mínimo para las operaciones de importación después del desaduanaje de la mercadería. Análisis de qué tipo de estrategia, Pull o Push, sigue la empresa transnacional. La empresa transnacional TopiTop, usa la estrategia push (empujar en castellano) el producto se fabrica con antelación. Por lo tanto, este modelo está directamente relacionado con la predicción de la demanda, ya que es indispensable saber previamente y con la máxima precisión qué productos requerirán los clientes, cuándo y en qué cantidad. Una de las ventajas más destacadas del sistema push es que los costes de producción por unidad de producto se rebajan al mínimo porque se puede producir en grandes cantidades. Análisis del modo de transporte internacional utilizado para la empresa transnacional. El transporte terrestre es uno de los modos de transporte internacional que utiliza la empresa Topitop, para poder transportar toda la mercadería a otras provincias, la segunda vía de transporte es la vía aérea para poder enviar toda su producción a sus clientes y/o tiendas a nivel internacional.
Descripción y análisis de la gestión de compras de la empresa.
El área de compras se encarga de gestionar la adquisición de bienes, productos y servicios que cubrirán las necesidades de las organizaciones en el corto, mediano y largo plazo. Debido a ello, el área de compras es responsable de buscar, filtrar y posteriormente seleccionar a los mejores proveedores locales y del exterior, teniendo en cuenta los siguientes elementos: • Precio: La empresa TopiTop, busca reducir costos para obtener mayores utilidades. Por ello, el comprador negocia con diversos proveedores para obtener el mejor precio para los productos que requieran. • Calidad: Es importante gestionar la adquisición de productos que cuente con características que cubran los requerimientos y necesidades del cliente final (material, diseño, y durabilidad) • Tiempo y lugar de entrega de los productos adquiridos Es importante que se gestione la entrega de los productos en el plazo y lugar establecido para el cumplimiento de las ventas proyectadas por la empresa. Actualmente, la gestión de compras locales y de importación se inicia desde la proyección de ventas, que parte de las ventas históricas y en base a la información de los productos que requiere la empresa, el staff de compradores comienza con la solicitud de ofertas y cotizaciones a los proveedores para la evaluación de las cotizaciones recibidas. Posteriormente, se inicia la negociación de precio, cantidad, tiempo y lugar de entrega con los diversos proveedores. Luego de seleccionar al proveedor y considerando el precio fijado; el área de compras solicita al área de finanzas que proceda con el pago de las órdenes emitidas de acuerdo con la forma de pago pactada. Seguidamente el área de compras envía la solicitud de pedido u órdenes de compra a los proveedores para que se proceda con la fase de producción de las prendas de vestir. Considerar que, dentro del proceso de producción, el área de calidad solicita al proveedor el envío de muestras para programar la inspección de los productos confeccionados y dar la aprobación para el despacho de la mercadería al almacén. Se debe tomar en cuenta que la diferencia entre las compras locales e internacionales radica en la forma de pago de las órdenes de compra. En el caso de las compras locales los pagos se realizan con letras desde 90 hasta 120 días posterior a la fecha de entrega de la mercadería. Por otro lado, los pagos de las compras de importación se realizan mediante carta de crédito o adelanto del 20% del total del pedido y 80% después del embarque. La gestión de compras en las empresas comercializadoras de prendas de vestir tiene subprocesos estandarizados que permiten la atención de las necesidades de la organización en los plazos establecidos, pero en algunas ocasiones, debido a los cambios que se dan en el mercado, las empresas suelen dinamizar sus procesos con el objetivo de optimizar sus operaciones comerciales.
Describe el tipo de Logistics Providers utilizado por la empresa transnacional (2 PL, 3 PL o 4 PL) y señala si utiliza operadores logísticos con servicios segmentados o integrados El tipo de logística que es utilizado es el 3PL, ya que los proveedores ofrecen una gama más amplia de servicios logísticos, incluyendo transporte, almacenamiento, entre otros. Las empresas textiles suelen recurrir a 3PL para gestionar su cadena de suministro global, debido a la complejidad de coordinar múltiples etapas y geografías. Además utiliza operadores logísticos con servicios segmentados ya que se busca la flexibilidad y especialización para el manejo de sus procesos. Describe si la empresa transnacional tiene un área de Compliance o Cumplimiento. Topitop cuenta prácticas de cumplimiento dentro de la empresa, alguna de estas son: Compromiso con la Ética y la Transparencia: Código de Conducta: Topitop cuenta con un Código de Conducta que establece los principios éticos y las normas de comportamiento que deben seguir todos sus colaboradores. Este código incluye principios como la honestidad, la integridad, la transparencia, el respeto a las leyes y la responsabilidad social. Gestión de Riesgos: Evaluación de Riesgos: Topitop realiza evaluaciones de riesgos para identificar y evaluar los potenciales riesgos que podrían afectar su negocio, incluyendo riesgos legales, regulatorios y reputacionales. Planes de Mitigación: La empresa implementa planes de mitigación para reducir o eliminar los riesgos identificados, lo que implica la adopción de medidas preventivas y controles internos. Cumplimiento Regulatorio: Licencias y Permisos: Topitop obtiene las licencias y permisos necesarios para operar en los países donde tiene presencia, asegurando el cumplimiento de las leyes y regulaciones locales. Declaraciones de Aduana: La empresa cumple con las obligaciones aduaneras en cada país donde realiza operaciones, declarando correctamente sus mercancías y pagando los impuestos correspondientes. Protección de Datos: Políticas de Privacidad: Topitop cuenta con políticas de privacidad que establecen cómo se recopilan, utilizan y protegen los datos personales de sus clientes, colaboradores y proveedores. Cumplimiento de la GDPR: La empresa cumple con el Reglamento General de Protección de Datos (GDPR) de la Unión Europea, que establece normas estrictas para la protección de datos personales. Menciona y describe si la empresa transnacional sigue alguna metodología de Mejora Continua. Topitop implementa diversas metodologías de Mejora Continua para optimizar sus procesos, mejorar la calidad y la eficiencia en todos los niveles de la organización. Algunas de las metodologías aplicadas por la empresa son: •Ciclo PHVA (Planificar-Hacer-Verificar-Actuar): Es la base del sistema de gestión de calidad de Topitop. Se utiliza para identificar problemas, implementar soluciones, monitorear su efectividad y realizar ajustes según sea necesario. •Metodología 5S: Este se aplica para crear ambientes de trabajo limpios, organizados y seguros, lo que mejora la productividad y la eficiencia. Implementación y Beneficios: Topitop ha implementado con éxito estas metodologías a través de: •Capacitación: Se invierte en la formación de los colaboradores en las metodologías de Mejora Continua. •Indicadores: Se utilizan indicadores clave de desempeño (KPIs) para medir el progreso y realizar ajustes. •Reconocimiento: Se reconoce y premia a los colaboradores que contribuyen significativamente. La implementación de estas metodologías ha generado importantes beneficios para Topitop, como los siguientes: •Mayor eficiencia y productividad: Optimización de procesos, reducción de costos y mejora en la calidad de los productos. •Mejor ambiente de trabajo: Entorno más seguro, organizado y motivador para los colaboradores. •Mayor satisfacción del cliente: Mejoras en la eficiencia, calidad y productividad se traducen en una mayor satisfacción del cliente. Indica y describe el tipo de Tecnología que utiliza la empresa transnacional en su Cadena de Abastecimiento. Topitop, se embarca en una alianza con JDA Software para implementar soluciones tecnológicas que impulsen su rentabilidad y eficiencia. Mediante un conjunto de herramientas de gestión de asignación, planificación y merchandising, Topitop busca optimizar su manejo de inventario, desde la planificación de compras y comercialización hasta la asignación estratégica de productos en cada tienda. Según Trading Fashion Line, empresa matriz de Topitop, la implementación de estas soluciones de JDA Software permitirá: Mejorar la rotación de inventario: Reducir el tiempo que los productos permanecen en stock, liberando capital y optimizando el espacio en las tiendas. Aumentar los márgenes de ganancia: Optimizar la gestión de precios y promociones para maximizar la rentabilidad de cada producto. Reducir las tareas de planificación: Automatizar procesos repetitivos, liberando tiempo para que el equipo se enfoque en actividades estratégicas. En definitiva, la integración de estas soluciones tecnológicas busca transformar la cadena de suministro de Topitop, impulsando su eficiencia y rentabilidad a largo plazo.









Comentarios
Publicar un comentario